This website uses cookies to ensure you have the best experience, or you can choose to decline. learn more

Calcium Channel Blocker Nimodipine: A New Pericyte-Targeted Strategy to Enhance Cognitive Functions in AD

   |  December 17, 2024

Alzheimer’s disease (AD) is a common neurodegenerative disorder characterized by progressive cognitive deterioration due to amyloid beta (Abeta) deposits. Studies suggest that cerebral blood flow (CBF) reduction occurs early in AD and is closely linked to cognitive decline.

Pericytes regulate CBF by contracting and relaxing. In the AD model, abnormal pericyte contraction constricts capillaries and reduces CBF, forming a feedback mechanism of “pericyte-CBF-cognitive function”.

Researchers including David Attwell from University College London recently published a study titled “Inhibiting Ca²⁺ channels in Alzheimer’s disease model mice relaxes pericytes, improves cerebral blood flow and reduces immune cell stalling and hypoxia” in the international journal Nature Neuroscience (IF=21.2). The authors employed techniques such as laser speckle imaging, two-photon imaging, and magnetic resonance imaging to reveal the key role of L-type voltage-gated calcium channels (CaVs) in controlling the contractile tone of pericytes. The study further elucidated the regulatory mechanisms of pericyte contraction in AD model mice and explored the effects of the calcium channel blocker nimodipine on pericyte contraction and CBF. It not only provides a new strategy to improve cognitive function in AD patients but also prompts a search for new therapeutic targets useful in the disease by clarifying the mechanism of nimodipine.

CaVs and Pericytes Contribute to Myogenic Tone in Wild-Type Mice

To assess whether CaVs generate contractile tone in vivo, the study measures CBF in NG2-dsRed mice using in vivo two-photon imaging. Intravenous injection of nimodipine evoked a long-lasting increase in CBF, implying that nimodipine raises the CBF. The nimodipine-evoked CBF rises coincided with a long-lasting increase in the diameters of 1st–3rd branch order capillaries. Capillary dilation to nimodipine was largest near pericyte somata and decreased significantly with distance from the somata, consistent with pericytes mediating the nimodipine-evoked capillary dilation. Simultaneous CBF and blood pressure (BP) measurements showed that the decrease of local vascular resistance that nimodipine evokes is larger than the decrease it evokes in systemic BP. The study also confirmed that a nimodipine-evoked [Ca²⁺] decrease preceded CBF increases and was associated with vasodilation. Therefore, CaVs in SMCs and 1st–3rd order pericytes confer myogenic tone in WT mice, providing direct evidence for understanding the role of CaVs in regulating vascular tone in vivo.

Figure 1. CaVs generate tone in SMCs and1st-3rd order pericytes in WT mice in vivo

CaVs Enhance Pericyte Contraction Across the Capillary Bed in AD Mice

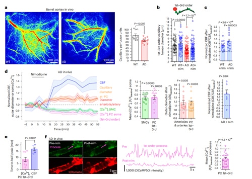
CBF decreases early in human AD, consistent with pericytes constricting capillaries. Using the RWD Laser Speckle Contrast Imaging System, researchers found that capillary perfusion was significantly reduced in the barrel cortex of AD mice compared to WT mice and treating AD mice with i.v. nimodipine increased the capillary diameter and raised CBF. Nimodipine significantly reduced mean [Ca²⁺] in 1st–3rd order pericyte processes of AD mice. Treating AD mice with nimodipine largely restored 1st–3rd order [Ca²⁺] transient frequency in pericyte processes to WT levels and reduced the transient amplitude. Subsequent studies implied greater CaVs-evoked tone in the AD mice. Thus, block of CaVs in AD, for example with nimodipine, is a potential route to reversing the decrease of CBF that occurs early in AD.

Figure 2. Pericyte-mediated capillary constriction and CBF decrease involve CaVs

Research Highlights

  • This study emphasizes the role of pericytes in neurodegenerative diseases and identifies CaVs as potential therapeutic targets for AD.
  • It shows that lowering calcium concentration can control pericyte contraction and provide possible molecular mechanisms for the development of new drugs.
  • Future research could explore the clinical application of nimodipine or other blockers of CaVs and their long-term effects on the progression of AD, thus offering more effective therapeutic strategies for AD treatment.

RWD Laser Speckle Contrast Imaging System is used in the study, providing crucial support for the successful execution of the experiments. In addition, RWD can provide complete solutions for in vivo imaging and microcirculation involved in the study.

To date, RWD has extended its solutions and services to over 100 countries and regions, serving more than 2,300 hospitals, 1,000 research institutions, and 6,000 universities globally. With over 14,500 SCI-cited articles published by researchers worldwide, RWD has established a reputation for excellence and recognition within the industry. We sincerely hope our solutions will be greatly helpful to you!

share to:

Related products

related_products
RWD Laser Speckle Contrast Imaging System

Learn More

Related Articles

Have Any Questions?

Send Us A Message

  • 1.Fill in the form and our experts will get back to you ASAP!
  • 2.Ask about An Equipment
  • 3.Wondering which equipment to conduct your researches or perform your experiments? Our sales reps will try their best to share their knowledge with you!
  • 4.Get Technical Support
  • 5.An RWD equipment is not performing? Talk to our support team to get instant feedback!

Contact Us

Top
Contact

Contact Us