This website uses cookies to ensure you have the best experience, or you can choose to decline. learn more

New Therapeutic Advancement in Radiotherapy for Glioblastoma via Nanotechnology!

   |  October 14, 2024

Glioblastoma (GBM) is one of the most malignant brain tumors in the central nervous system. Standard treatment for GBM includes surgery and Temozolomide (Temodal) treatment concurrent with radiotherapy. Radiotherapy exposes patients to controlled levels of ionizing radiation (IR), which is a critical component of GBM treatment. However, high doses of radiation often lead to irreversible brain damage. Studies show that approximately 50-90% of survivors may exhibit cognitive dysfunction. Radiation-induced brain injury (RIBI) is the most common complication of cranial radiotherapy, and its mechanism remains unclear. Despite concurrent chemo-radiotherapy, the median survival for GBM patients is only 14 months, with most dying from tumor recurrence. Therefore, developing a drug that can simultaneously kill tumors and provide neuro-protective effects post-radiotherapy is crucial.

Cerium-Vanadate-Nanozyme-with-pH-Dependent-Dual-Enzymatic-Activity-for-Glioblastoma-Targeted-Therapy-and-Postradiotherapy-Damage-Protection

On July 17, 2024, the team of Xue Hao and Li Gang at the Institute of Brain and Brain-like Organoid at Qilu Hospital of Shandong University published a paper in ACS Nano titled “Cerium Vanadate Nanozyme with pH-Dependent Dual Enzymatic Activity for Glioblastoma Targeted Therapy and Postradiotherapy Damage Protection.” The article reports the synthesis of a cerium vanadate (CeVO4) nanozyme for treating glioblastoma (GBM) and repairing brain damage after GBM ionizing radiation (IR). This system exhibits pH-dependent properties: it shows strong superoxide dismutase (SOD) activity in neutral environments and strong peroxidase (POD) activity in acidic environments. In GBM cells, this system targets lysosomes, leading to cell damage and reactive oxygen species (ROS) accumulation; in neuronal cells, the nanozyme can escape from lysosomes and aggregate with mitochondria, reversing IR-induced mitochondrial damage and restoring the expression levels of the anti-apoptotic BCL-2 protein. Mechanistically, Hao et al. believe this distribution difference is related to specific uptake internalization mechanisms and lysosomal repair pathways in neurons, ultimately leading to dual effects of killing tumor cells and repairing neurons in live animals.

RWD-Osmotic-Pump-Implant
Intratumoral-injection-of-CeVO4-for-in-vivo-evaluation

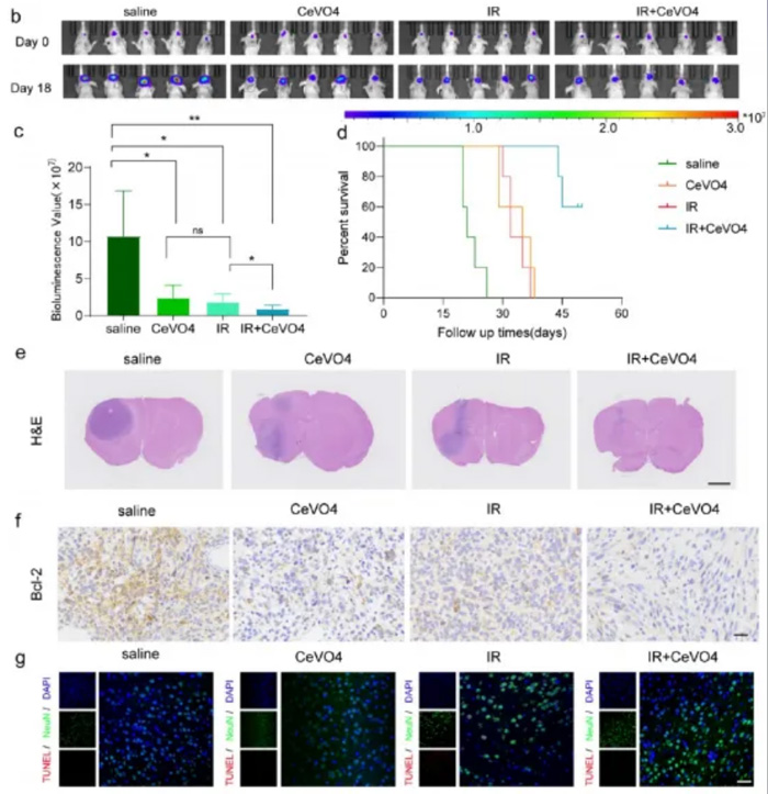
The authors established a model for GBM radiotherapy with concurrent intratumoral injection of CeVO4 for in vivo evaluation. Specifically, luciferase-labeled LN229 GBM cells were implanted in the brains of immunodeficient nude mice (day 7). Seven days after tumor initiation, the nude mice were randomly divided into four groups: saline injection group, CeVO4 injection group, IR group (4*3.5 Gy), and IR + CeVO4 injection group. All continuous injection experiments were conducted using the RWD 1002W implanted osmotic pump and Bic-3 brain infusion accessory kit.

Intratumoral-injection-of-CeVO4-for-in-vivo-evaluation_1

The study found that on day 18, fluorescence imaging showed the IR + CeVO4 group had the strongest tumor suppression effect. Kaplan-Meier survival curves indicated that nude mice in the IR + CeVO4 group had the longest survival time, and H&E staining showed minimal tumor tissue in the IR + CeVO4 group. Immuno-histology confirmed BLC2 protein expression in tumor tissues, revealing that BCL2 expression was lowest in the IR group, and the IR + CeVO4 group alleviated IR-induced neuronal damage. These results suggest that the application of CeVO4 in concurrent radiotherapy may be a viable approach to kill GBM cells and treat patients with post-IR brain damage.

fluorescence-imaging-showed-the-IR-+-CeVO4-group-had-the-strongest-tumor-suppression-effect

Exploratory motor activity was measured using an open field test, with previous studies indicating that animals may show reduced activity, normal activity, or hyperactivity depending on the severity and type of brain injury. In the IR group, due to RIBI occurrence, mice exhibited reduced exploratory capacity and spent most of their time curled in the surrounding area. However, in the IR + CeVO4 group, the number of mice entering the central area significantly increased, and the time spent in the central area was notably extended. In the saline, CeVO4, and IR groups, we observed slight displacements in the tumor area. Interestingly, after combining with CeVO4, edema disappeared, and the tumor significantly shrank, providing beneficial evidence for improved animal behavior.

Open-field-test-measurement

Methods Highlight

This work synthesized a CeVO4 nanozyme with dual nanoenzyme activities. Under neutral pH conditions, these nanozymes exhibited SOD-like enzyme activity, capable of eliminating O2·—; under acidic conditions, they showed POD-like activity, producing ·OH. These distinct enzymatic functions can be found in normal cells (neuronal cells) compared to abnormally proliferating cells (GBM cells). In GBM cells, CeVO4 targets lysosomes, exhibiting POD enzyme activity in the acidic environment of lysosomes to kill tumor cells. In neuronal cells, CeVO4 escapes from lysosomes and localizes to mitochondria, exerting SOD enzyme activity to rescue IR-induced mitochondrial damage. Lysosomal repair plays a crucial role in this process. This research provides a paradigm for treating radiation-induced brain injury and offers insights into the application of CeVO4 nanozymes. The researchers used the RWD 1002W implanted osmotic pump and Bic-3 brain infusion accessory kit to support the long term infusion of CeVO4 in tumor tissues. Besides Osmotic pump technology, RWD also carries a complete line of solution for neuroscience research, including animal surgery and vein catheterization.

implanted-osmotic-pump

As of now, RWD products and services reaches over 100 countries and regions worldwide, serving more than 2,500 hospitals, 1,000 research institutions, and 6,000 higher education institutions, assisting global researchers in publishing over 14,500 SCI articles, gaining wide recognition in the industry.

share to:

Related products

related_products
Osmotic Pumps

Learn More

Related Articles

Have Any Questions?

Send Us A Message

  • 1.Fill in the form and our experts will get back to you ASAP!
  • 2.Ask about An Equipment
  • 3.Wondering which equipment to conduct your researches or perform your experiments? Our sales reps will try their best to share their knowledge with you!
  • 4.Get Technical Support
  • 5.An RWD equipment is not performing? Talk to our support team to get instant feedback!

Contact Us

Top
Contact

Contact Us